williamhill官网网站
学校首页
网站首页
通知公告
学院要闻
学习与发展
合作机构风采
威廉概况
学院简介
机构设置
现任领导
联系我们
党建工作
党建风采
理论学习
自学考试
通知公告
专业介绍
自考招生
学籍学历
考试查询
成人函授(业余)
通知公告
招生管理
教学管理
学籍学历
规章制度
教育培训
培训工作
学位工作
规章制度
威廉希尔
通知公告
招生管理
教学管理
规章制度
下载中心
成人函授(业余)
自学考试
教育培训
网站首页
通知公告
学院要闻
学习与发展
合作机构风采
学习与发展
当前位置:
网站首页
>
学习与发展
> 正文
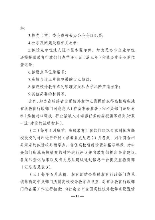
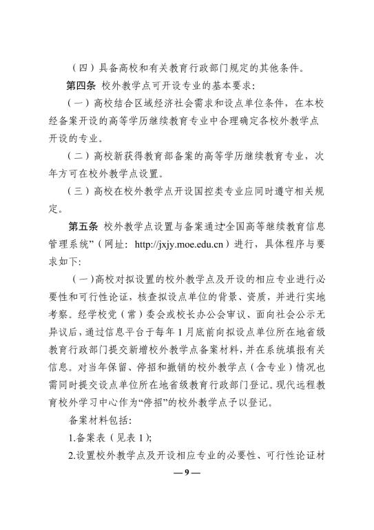
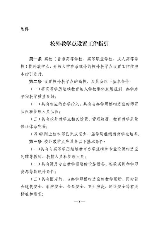
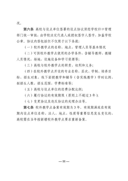
教育部办公厅关于严格规范高等学历继续教育校外教学点设置与管理工作的通知
教职成厅【2022】1号
发布日期:2022-04-19 作者: 编辑:陈美云 审核: 来源: 点击:
上一条:
高等教育自学考试发展历程介绍
下一条:
教育部职成司继续教育年度工作要点摘录